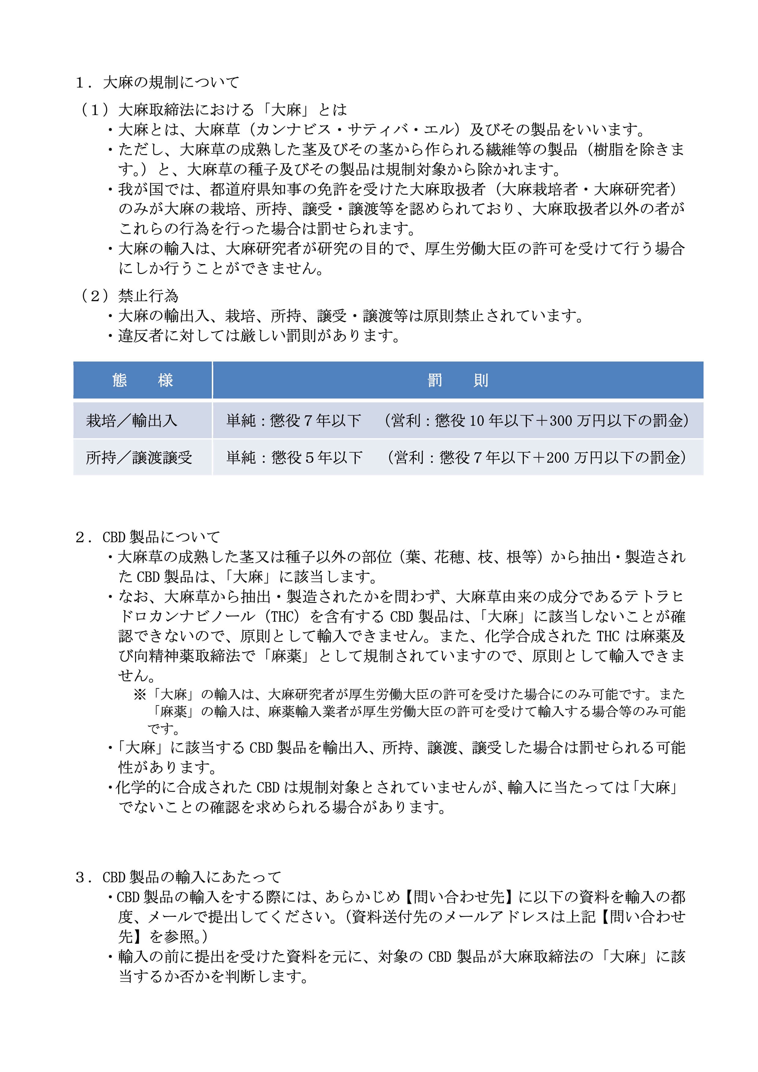
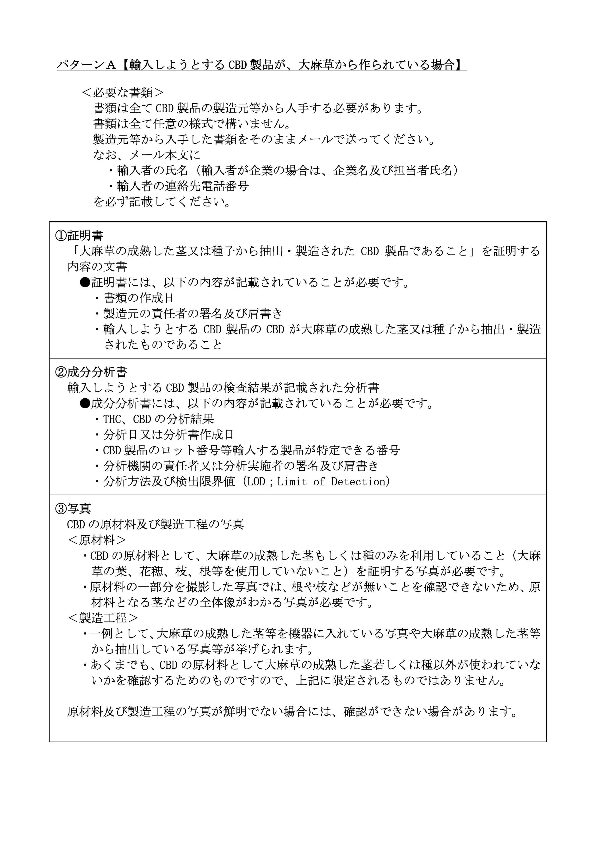
各種資料
下記のボタンより各種資料の
確認が行えます。
CBD輸入条件
CBD-Isolate-trace-test.pdf
国内食品分析検査
×
×
×